Sementes de Masmorra
Princípios da Masmorra
- Propósito: Considere qual era o propósito original da masmorra, bem como para o que ela está sendo usada hoje. Demonstre a história de uma masmorra incluindo sinais de seus habitantes originais e seus objetivos. Às vezes, uma masmorra terá múltiplos propósitos, e estes podem colidir uns contra os outros para criar tensão entre seus habitantes.
- Níveis: Embora devam fazer sentido como parte da construção e propósito da masmorra, os níveis também devem representar um perigo crescente. Em cada nível, tente impulsionar os jogadores a pesar o risco de exploração adicional versus uma recompensa potencial.
- Layout: Crie múltiplas entradas e saídas, ofereça múltiplas rotas, projete gargalos e forneça esconderijos. Adicione informações significativas e óbvias às entradas e saídas das salas.
- Verticalidade: Incorpore salas altas, estruturas escaláveis e caminhos que permitam movimento ao redor e por cima de obstáculos.
- Áreas Secretas: Inclua zonas ocultas, incluindo pelo menos uma que provavelmente permanecerá desconhecida, mas que ainda valha a pena ser encontrada. Tente evitar esconder informações cruciais atrás de salas secretas.
- Salas: Varie as formas, tamanhos e funções das salas. Use motivos arquitetônicos para conectar salas e fornecer dicas do que está por vir. As descrições das salas devem ser fáceis de mapear e lembrar.
- Tesouro: Incorpore uma variedade de tesouros além de mero ouro, como conhecimento, aliados, bens comerciais e artefatos. Adicione elementos narrativos ao tesouro para aumentar seu valor não monetário.
- Desafios: Permita que os personagens conduzam a história escrevendo desafios sem resultados prescritos. Crie uma sensação de perigo, mas evite fazer com que os obstáculos pareçam imbatíveis. Áreas e criaturas excessivamente perigosas devem ser óbvias. Crie encontros que possam ser evitados com pensamento crítico e resolução de problemas, não apenas violência. Lembre-se de que monstros e outros obstáculos são outra maneira de contar a história da masmorra.
- PNJs: Inclua PNJs (Personagens Não-Jogadores) envolventes com seus próprios objetivos e agendas. Esses personagens podem querer ficar na masmorra; eles podem até amá-la! PNJs e monstros devem se comunicar com os PJs, mesmo durante o combate. Faça com que façam ameaças, sugiram compromissos ou tentem persuadir os PJs sempre que possível. Todo personagem quer algo e tem um limite do que faria para consegui-lo.
- Facções: Facções devem interagir tanto com os personagens quanto umas com as outras, agindo por conta própria independentemente das ações dos personagens. Dê a elas hierarquias e divisões que possam ser exploradas.
- Enigmas: Crie enigmas que tenham objetivos claros e acionáveis. Os enigmas devem reforçar os temas da masmorra e construir sobre sua história. Torne o desafio do enigma óbvio, mas a solução menos evidente. Permita múltiplas soluções e que os jogadores as resolvam usando inteligência e pensamento crítico, não apenas habilidades especiais ou ferramentas. Crie pistas embutidas sugerindo a origem do enigma e seus efeitos.
- O Mapa da Masmorra: Coloque coisas chatas ou repetitivas (saídas, formatos de sala, etc.) no mapa, em vez de na descrição da sala. Saídas óbvias devem ser descritas usando linguagem clara e distinta. Numere suas salas para ajudar a evitar confusão ao referenciar o mapa.
- Mapeamento das Salas: Enfatize os aspectos mais importantes de uma sala (tipicamente ameaças óbvias ou PNJs). Descreva elementos que ajudem a orientar o grupo em seus arredores. Seja específico, mas evite descrever como os personagens devem se sentir. Descreva apenas o que está acontecendo agora. Se houver história aqui, os personagens a descobrirão em jogo. Nomeie cada sala!
- Tabelas de Encontro: Crie eventos aleatórios para ajudar a fazer uma masmorra parecer viva, tornando a exploração tensa e imprevisível, já que os grupos podem encontrar monstros errantes, facções, PNJs ou sinais de uma ameaça iminente. Tente fornecer desafios, momentos de descanso ou oportunidades para interpretação.
Criando uma Masmorra
Materiais Necessários
- Uma folha de papel e um caderno. Carta/A4 está ótimo.
- Lápis e borrachas.
- Pelo menos um d6 e um d20, mas 6d6 e 2d20 seriam ideais.
Daqui para frente, nos referiremos à folha de papel como o mapa da masmorra. Como em qualquer outra regra, se você não gostar do resultado de uma tabela, role novamente ou ajuste conforme desejado!
Siga este procedimento para quaisquer PDIs (Pontos de Interesse) de masmorra em seu cenário. Consulte os resultados da tabela de tipo de masmorra anteriores, lendo os resultados do seu mapa. Qual imagem vem imediatamente à mente? Onde a masmorra está localizada? Como é a sua entrada? Não se preocupe se você não puder responder a essas perguntas ainda. Ao final deste processo, você deverá ser capaz.
Visão Geral
- Defina o propósito original da masmorra, sua construção e, finalmente, sua ruína.
- Defina os PNJs e facções da masmorra, incluindo seus traços únicos e agendas.
- Finalize o tema da masmorra.
- Crie o mapa.
- Preencha as salas da masmorra.
História
Quem construiu a masmorra? Para que ela era usada originalmente? Talvez fosse uma grande forja, capaz de construir a arma mais poderosa do mundo. Ou talvez fosse um local de sepultamento para reis antigos, ligando suas almas às terras que um dia governaram. Role nas tabelas abaixo, anotando os resultados em seu caderno, mantendo as seguintes perguntas em mente:
“Que tipo de masmorra é essa e o que a torna incomum?”
“Por que esta masmorra foi construída, como foi construída e o que causou sua queda?”
Propósito
Role 1d20 para cada coluna e combine os resultados.
| d20 | Uso Original | Construído Por |
| 1 | Ritos Ancestrais | Um Herói Caído |
| 2 | Biblioteca Arcana | Um Culto Fanático |
| 3 | Centro de Comércio Astral | Um Império Esquecido |
| 4 | Criações Bestiais | Um Poeta Morto há Muito |
| 5 | Campos de Reprodução | Uma Ordem Militante |
| 6 | Local de Sepultamento | Um Alquimista Renomado |
| 7 | Observações Celestiais | Uma Dinastia Real |
| 8 | Experimentos Secretos | Uma Sociedade Secreta |
| 9 | Encontros Proibidos | Um Governante Tirânico |
| 10 | Forja para uma Grande Arma | Uma Tribo Guerreira |
| 11 | Esconderijo | Um Recluso Rico |
| 12 | Cofre Impenetrável | Rebeldes Desesperados |
| 13 | Invasão de Sonhos | Alquimistas Hereges |
| 14 | Refúgio Isolado | Monges Hereges |
| 15 | Posto Militar | Feiticeiros Imorais |
| 16 | Observatório | Astrólogos Invertidos |
| 17 | Local de Peregrinação | Famílias da Máfia |
| 18 | Proteção de Artefatos Raros | Mercadores Opulentos |
| 19 | Local de Reunião Secreta | Peregrinos a um Deus Morto |
| 20 | Grande Tesouro | Eruditos Renegados |
Construção
Role 1d20 para cada coluna e combine os resultados.
| d20 | Entrada | Composição |
| 1 | Covil de uma Criatura | Osso |
| 2 | Um Sonho | Coral |
| 3 | Uma Árvore Maciça | Cristal |
| 4 | Um Poço | Terra |
| 5 | Um Túmulo Enorme | Tecido Etéreo |
| 6 | Atrás de uma Cachoeira | Carne |
| 7 | Entre Menires | Plataformas Flutuantes |
| 8 | Caverna | Fungos |
| 9 | Centro de um Labirinto | Vidro |
| 10 | Porta no Penhasco | Gelo |
| 11 | Estátua Oca | Plantas Vivas |
| 12 | Parede Ilusória | Mármore |
| 13 | Poço de Mina | Metal |
| 14 | Areia Movediça | Obsidiana |
| 15 | Feixe de Luz para o Céu | Madeira Petrificada |
| 16 | Caminho Estelar | Areia |
| 17 | Através de uma Pintura | Material de Sombra |
| 18 | Sob uma Ponte | Pedra |
| 19 | Túnel Subaquático | Teias |
| 20 | Véu de Névoa | Madeira |
Ruína
Role 1d20 para cada coluna e combine os resultados.
| d20 | Condição | Causa |
| 1 | Cadáver | Acidente Alquímico |
| 2 | Desmoronando | Maldição Antiga |
| 3 | Amaldiçoado | Inundação Cataclísmica |
| 4 | Profanado | Guerra Civil |
| 5 | Devorado | Rituais Concorrentes |
| 6 | Deslocado | Consumido por uma Besta |
| 7 | Dividido | Doença |
| 8 | Congelado | Hedonismo |
| 9 | Assombrado | Invasão |
| 10 | Infestado | Abandono de Longo Prazo |
| 11 | Coberto de Mato | Magia que Deu Errado |
| 12 | Superpovoado | Selo Mágico |
| 13 | Petrificado | Desastre Natural |
| 14 | Saqueado | Erosão Natural |
| 15 | Envenenado | Ofuscação |
| 16 | Chamuscado | Tomado por Monstros |
| 17 | Envolto em Névoa | Mudança Súbita no Clima |
| 18 | Submerso | Teletransportado para Outro Reino |
| 19 | Sem Fim | Transformado em Pedra |
| 20 | Deformado | Espíritos Mal Resolvidos |
Habitantes da Masmorra
A maioria das masmorras terá criaturas que vivem lá e fazem dela seu lar. A tabela a seguir pode ser usada para descrever a atitude geral de qualquer uma ou de todas as criaturas inteligentes na masmorra. Role na tabela de Traços, anotando os resultados em seu caderno. Isso descreve a atitude geral das criaturas encontradas na masmorra.
Enquanto isso, toda masmorra deve ter pelo menos um PNJ que se destaque de todos os outros. Esses tipos preferem a vida na masmorra a qualquer outra, mas ainda agem de forma diferente de seus irmãos. Eles devem ser PNJs com os quais o grupo pode interagir, negociar, contratar, ajudar e assim por diante. Essas criaturas estranhas podem estar profundamente envolvidas ou totalmente neutras em relação aos outros habitantes e facções da masmorra. Role na tabela de Traços novamente, anotando os resultados em seu caderno, mantendo as seguintes perguntas em mente:
“O que sabemos sobre as criaturas e facções que ocupam a masmorra?”
“O que cada facção está tentando alcançar e o que está em seu caminho?”
Traços
Role 1d20 para cada coluna e combine os resultados.
| d20 | Virtudes | Vícios |
| 1 | Compassivo | Distraído |
| 2 | Corajoso | Distante |
| 3 | Criativo | Crítico |
| 4 | Dedutivo | Cínico |
| 5 | Honesto | Ganancioso |
| 6 | Incisivo | Impulsivo |
| 7 | Incorruptível | Inflexível |
| 8 | Individualista | Ingênuo |
| 9 | Leal | Obstinado |
| 10 | Metódico | Passivo |
| 11 | Educado | Pedante |
| 12 | Prático | Perfeccionista |
| 13 | Resiliente | Sarcástico |
| 14 | Erudito | Egoísta |
| 15 | Autossuficiente | Cético |
| 16 | Sólido | Teimoso |
| 17 | Estudioso | Superficial |
| 18 | Suave | Desfocado |
| 19 | Inabalável | Sem Imaginação |
| 20 | Espirituoso | Vaidoso |
Facções da Masmorra
Todas as masmorras devem ter uma ou mais facções com suas próprias agendas, obstáculos, líderes e hierarquia únicos.
Agendas
Role 1d20 para cada coluna e combine os resultados.
| d20 | Objetivo | Obstáculo |
| 1 | Ascensão | Conflito |
| 2 | Criação | Corrupção |
| 3 | Destruição | Custo |
| 4 | Domínio | Perigo |
| 5 | Iluminação | Decadência |
| 6 | Exploração | Discórdia |
| 7 | Crescimento | Divisão |
| 8 | Inovação | Dogma |
| 9 | Justiça | Exposição |
| 10 | Conhecimento | Faccionalismo |
| 11 | Libertação | Medo |
| 12 | Paz | Ignorância |
| 13 | Poder | Incompetência |
| 14 | Preservação | Injustiça |
| 15 | Proteção | Isolamento |
| 16 | Redenção | Oposição |
| 17 | Vingança | Sacrifício |
| 18 | Sobrevivência | Estagnação |
| 19 | Transformação | Tradição |
| 20 | Riqueza | Fraqueza |
Construa uma Masmorra
Crie o Mapa
- Role 6-20 dados d6 sobre o mapa da masmorra, ignorando quaisquer dados que caiam fora da página. Estas são as salas da masmorra.
- Escreva os resultados voltados para cima na página usando a Tabela de Queda de Dados de Masmorra. Por exemplo, o número 4 indicaria uma sala Especial, que você pode denotar na página com a letra “E”.
- Se uma sala parecer “muito longe” das demais, role outro dado e siga o processo anterior para adicionar uma nova sala.
- Selecione a sala mais próxima da borda da página. Esta é a entrada da masmorra.
- Começando pela entrada, numere cada sala no mapa da masmorra.
Tabela de Queda de Dados de Masmorra
| d6 | Sala |
| 1 | Monstro |
| 2-3 | Saber |
| 4 | Especial |
| 5-6 | Armadilha |
Desenhe Caminhos
Tipos de Caminho
- Caminhos Padrão são conectores óbvios entre salas. Representados por uma linha grossa.
- Caminhos Ocultos não aparecem em nenhum mapa conhecido. Sua descoberta sempre requer algum tipo de custo. Representados por uma linha tracejada.
-
Caminhos Condicionais podem estar bloqueados ou requerem ferramentas especializadas (alavancas escondidas, equipamento de escalada, etc.) para atravessar. Outros podem até ser impossíveis de navegar sem um mapa ou guia. Representados por uma linha cruzada.
- Começando pela entrada, crie 1-4 caminhos entre cada sala.
- Crie loops, corredores ramificados, becos sem saída e atalhos entre as salas.
- Alguns caminhos são Condicionais, representados por uma linha cruzada.
- Alguns caminhos são Ocultos, representados por uma linha tracejada.
- Crie interseções (linhas cruzadas) sem salas entre elas.
Preencha as Salas
- Role nas tabelas relevantes para cada sala, anotando os resultados em seu caderno.
- Para cada sala, filtre os resultados da tabela através do tema que você gerou anteriormente neste processo.
Monstro
Monstros são qualquer criatura perigosa que vive em uma masmorra. Isso não significa que eles atacarão intrusos por padrão! Monstros não estão simplesmente “esperando” que os personagens os encontrem, mas sim têm seus próprios desejos e objetivos, mesmo que estejam apenas procurando sua próxima refeição. Alguns monstros podem falar, raciocinar e até implorar por misericórdia. Pessoas podem ser monstros também.
Role 1d20 para cada coluna e combine os resultados.
| d20 | Grupo | Atividade |
| 1 | Aviário | Construindo |
| 2 | Besta | Devorando |
| 3 | Behemoth | Morrendo |
| 4 | Constructo | Lutando |
| 5 | Demônio | Crescendo |
| 6 | Extraplanar | Assombrando |
| 7 | Férico | Escondendo |
| 8 | Gigante | Matando |
| 9 | Goblinoide | Acasalando |
| 10 | Humanoide | Lamentando |
| 11 | Híbrido | Patrulhando |
| 12 | Incorpóreo | Rezando |
| 13 | Insetoide | Protegendo |
| 14 | Lagarto | Recuperando |
| 15 | Mágico | Maquinando |
| 16 | Mítico | Dormindo |
| 17 | Planta | Perseguindo |
| 18 | Metamorfo | Torturando |
| 19 | Morto-vivo | Treinando |
| 20 | Incomum | Preso |
Saber
Salas de Saber devem construir o tema da masmorra, fornecer uma lição valiosa ou conectar os personagens com um PNJ ou Facção. Elas podem criar um dilema que une o grupo ou os coloca em desacordo com sua missão. No mínimo, essas salas atuam como uma curiosidade, adicionando algo memorável à experiência além do perigo e da resolução de enigmas. Claro, os personagens não devem saber que essas salas não contêm perigo ou desafios. Isso ajuda a aumentar a tensão na masmorra, ao mesmo tempo em que oferece um potencial descanso e oportunidade para o crescimento da narrativa.
Role 1d20 para cada coluna e combine os resultados.
| d20 | Tipo de Sala | Pista |
| 1 | Arsenal | Decadência |
| 2 | Quartel | Decoração |
| 3 | Banho | Corrente de Ar |
| 4 | Cisterna | Ecos |
| 5 | Corte | Pegadas |
| 6 | Cripta | Dejetos |
| 7 | Toca/Covil | Luz |
| 8 | Salão de Jantar | Marcas |
| 9 | Posto de Guarda | Umidade |
| 10 | Enfermaria | Ruído |
| 11 | Cozinha | Parafernália |
| 12 | Latrina | Resíduos |
| 13 | Biblioteca | Correrias |
| 14 | Santuário | Sinais |
| 15 | Ferreiro | Cheiro |
| 16 | Estábulo | Manchas |
| 17 | Armazém | Batidas |
| 18 | Estudo | Temperatura |
| 19 | Cofre | Vibrações |
| 20 | Oficina | Escrita |
Especial
Salas Especiais são áreas incomuns que apresentam um elemento oculto ou interativo. Este elemento pode ser um desafio, um obstáculo, um enigma ou tudo isso junto. Essas salas devem oferecer escolhas difíceis com impactos de longo prazo. Elas podem facilitar a exploração da masmorra, mas com um custo sério.
Role 1d20 para cada coluna e combine os resultados.
| d20 | Especial | Característica |
| 1 | Livros | Envelhece |
| 2 | Ponte | Alarmes |
| 3 | Engenhoca | Anima |
| 4 | Criatura | Atrai |
| 5 | Porta | Carrega |
| 6 | Chamas | Fecha |
| 7 | Mobília | Cai |
| 8 | Buraco | Brilha |
| 9 | Líquido | Cresce |
| 10 | Espelho | Ilusão |
| 11 | Mural | Levita |
| 12 | Piscina | Tranca |
| 13 | Sombras | Abre |
| 14 | Fumaça | Reflete |
| 15 | Estátua | Repele |
| 16 | Superfície | Revela |
| 17 | Tesouro | Desloca |
| 18 | Vozes | Silencia |
| 19 | Roda | Teletransporta |
| 20 | Escrita | Transforma |
Armadilha
Uma armadilha é um objeto perigoso e oculto, tipicamente acionado através da interação com um personagem. Embora armadilhas, por sua própria natureza, não sejam óbvias, uma boa armadilha deve conter dicas quanto à sua presença ou ao verdadeiro propósito da sala.
Role 1d20 para cada coluna e combine os resultados.
| d20 | Armadilha | Gatilho |
| 1 | Envelhece | Ativando |
| 2 | Queima | Quebrando |
| 3 | Captura | Cruzando |
| 4 | Carrega | Perturbando |
| 5 | Confunde | Entrando |
| 6 | Esmaga | Extinguindo |
| 7 | Amaldiçoa | Focando |
| 8 | Corta | Interagindo |
| 9 | Ensurdece | Acendendo |
| 10 | Derruba | Movendo |
| 11 | Afoga | Abrindo |
| 12 | Congela | Puxando |
| 13 | Cola | Empurrando |
| 14 | Hipnotiza | Lendo |
| 15 | Empala | Falando |
| 16 | Infecta | Pisando |
| 17 | Ergue | Pegando |
| 18 | Envenena | Conversando |
| 19 | Eletrocuta | Tocando |
| 20 | Atira | Tropeçando |
Exemplo de Masmorra
Para este exemplo, vamos assumir que estamos olhando para um PDI gerado usando os métodos descritos no capítulo Sementes de Cenário. Nossos resultados relevantes foram:
- Terreno: Floresta
- Tipo: Templo
- Característica: Isolado
Que tipo de masmorra é essa e o que a torna incomum?
Um templo florestal remoto, isolado do mundo por um vasto oceano de árvores e arbustos.
Então rolamos nas tabelas de Propósito, Construção e Ruína e obtemos os seguintes resultados:
- Propósito: A proteção de artefatos raros. Construído por um culto fanático.
- Construção: A entrada fica entre um círculo de menires, e sua fundação é construída da mesma madeira petrificada que a cerca.
- Ruína: Dividido (literalmente) por rituais concorrentes.
Por que esta masmorra foi construída e o que causou sua queda?
Ela foi projetada por um culto extremista de druidas da floresta para abrigar uma Relíquia capaz de alterar a realidade. Sua entrada fica sob uma pedra falsa em um círculo de menires nas profundezas da floresta. As paredes e o teto da masmorra são construídos de madeira petrificada, pois o artefato antigo afeta plantas vivas, deformando-as à sua vontade. Uma divisão dentro do culto se enfrentou pelo controle da Relíquia, mas foi vítima de sua própria arrogância e quase destruiu um ao outro. Quando dois rituais opostos colidiram, o templo foi partido em dois, dividido ao longo de linhas Faccionais. A Relíquia foi perdida na sequência.
Continuando com os habitantes atuais de nossa masmorra, obtemos os seguintes resultados (rolando para duas facções):
- Habitantes: As criaturas vivendo aqui são práticas, porém sem imaginação.
- Facção A: Objetivo: Destruição. Obstáculo: Oposição.
- Facção B: Objetivo: Redenção. Obstáculo: Tradição.
O que sabemos sobre as criaturas e Facções que ocupam a masmorra?
Os habitantes atuais desta masmorra são os descendentes das facções originais, são tipicamente pragmáticos sobre sua guerra incessante e não conseguem imaginar uma saída.
O que cada Facção está tentando alcançar e o que está em seu caminho?
O Caminho Carmesim gostaria de destruir seus antigos irmãos, a Legião Lazúli, mas estão intimidados pela destreza de seus oponentes em batalha. A Legião Lazúli sente grande vergonha pelas ações de seus antepassados e acredita que sua redenção só pode ser alcançada encontrando e destruindo o artefato oculto do templo. Infelizmente, um costume antigo decreta que ninguém vestindo o tecido Lazúli pode buscar a Relíquia perdida.
Tema da Masmorra
Com alguma ideia sobre a história, propósito e habitantes da masmorra, finalmente temos nosso tema. Vamos juntar tudo:
Aninhado dentro de uma floresta densa e envolta em névoa, encontra-se um templo feito inteiramente de madeira petrificada. Construído por um culto fanático chamado Filhos de Eolith, o templo foi projetado para proteger o Torna-Lenho, uma Relíquia antiga que poderia transformar qualquer planta em pedra. O culto acabou se dividindo em duas facções opostas e, quando seus rituais de duelo colidiram, o templo foi despedaçado, com cada Facção ficando com uma metade. Hoje, os descendentes dessas facções ainda disputam controle, destruição e redenção, mas são impedidos por desequilíbrios de poder e tradições antigas.
O Caminho Carmesim acredita que, se a Relíquia original fosse recuperada, eles poderiam usar seu poder para destruir a Legião Lazúli para sempre. No entanto, cada tentativa de sondar as profundezas do templo foi combatida por seus antigos irmãos. Um ataque recente deixou muitos de seus membros mortos, e os membros restantes fugiram do templo para se reagrupar.
A Legião Lazúli sente um grande senso de vergonha pelas ações de seus ancestrais e acredita que, se a Relíquia original fosse destruída, o templo seria curado novamente e sua vergonha expurgada. Infelizmente, uma tradição de longa data proíbe qualquer membro de buscar a Relíquia, para evitar os erros do passado.
No centro do templo (entre 3 e 4), uma enorme rachadura (a Fratura) divide a masmorra em duas, agindo como uma espécie de zona desmilitarizada. Ambas as facções percebem que apenas a morte jaz além de seu limiar.
Escondida nas profundezas da masmorra está uma Relíquia chamada Torna-Lenho. Ela é capaz de petrificar árvores, madeira ou outra vida vegetal através de mero contato. Se não for devidamente contida, poderia transformar uma floresta inteira em um deserto!
Ganchos
- O Caminho Carmesim fez uma oferta pública de 300po cada pela recuperação segura de uma “relíquia antiga” nas profundezas do templo. Os personagens estarão por conta própria ao lidar com qualquer “oposição”.
- O grupo é contatado por um agente da Legião Lazúli, agindo em segredo. O grupo deve encontrar e destruir o Torna-Lenho, um item de grande poder perdido em algum lugar no templo. A missão deve permanecer em segredo, e membros de qualquer Facção provavelmente se oporão a eles. Os personagens receberão 1000po (total).
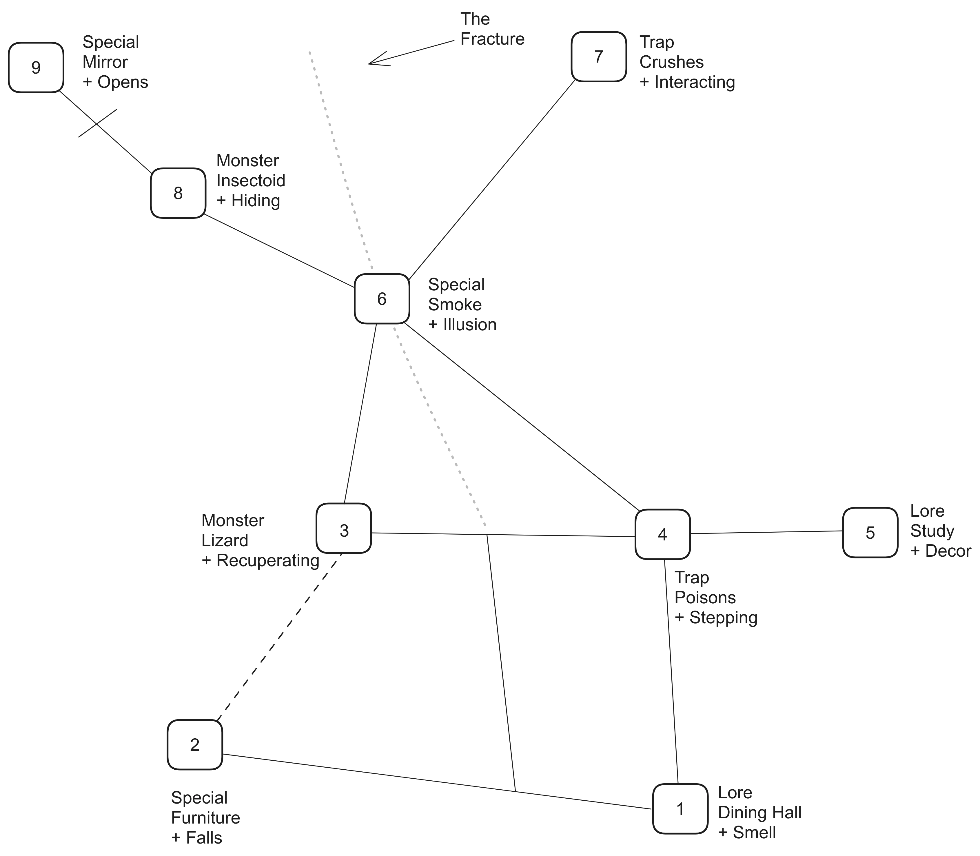
Mapa
O Templo Fraturado
Características Gerais
- Luz: Arandelas estão embutidas nas paredes em todas as salas. Nenhuma está acesa.
- Cheiro: Umidade, terra e notas de enxofre.
- Ruído: Gritos distantes, juntamente com um estrondo ocasional e rangidos por toda parte.
- Construção: As paredes e o chão são feitos de uma madeira branca e petrificada.
Entrada: Círculo de Menires
Um pequeno círculo de pedras de 3m de altura está disposto em círculo no topo de uma colina gramada. Árvores brancas cercam a clareira por todos os lados.
- Pedras: Cobertas de musgo, com escrita fina e arruinada em uma escrita antiga.
- Um especialista em tais assuntos ainda pode determinar que as pedras têm muitos séculos de idade.
- Grama: Um trecho no centro do círculo é mais marrom que o resto.
- Um alçapão está escondido embaixo. Degraus de madeira petrificada levam para baixo até 1.
- Árvores: Petrificadas. Tão brancas quanto a neve.
1 - Salão de Jantar
Saber: Salão de Jantar. Cheiro.
Longas mesas rústicas estão dispostas em fileiras horizontais. O cheiro de raízes e cravo paira no ar.
- Mesas: Grandes o suficiente para 80 pessoas, usadas pelo culto antes da divisão.
- Cheiro: Mais forte perto da passagem Norte (em direção a 4).
2 - Sala de Estar
Especial: Mobília. Cai.
Cadeiras e sofás de pelúcia, cobertos de poeira, estão dispostos em um semicírculo ao redor de uma cadeira preta de madeira. O ar na sala tem gosto de velho.
- Poeira: A maior parte da mobília parece abandonada há muito tempo, mas a cadeira preta está sem poeira.
- Cadeira: Limpa e brilhante, como se fosse nova. Tiras de tornozelo estão amarradas na parte inferior da cadeira, que está aparafusada ao chão.
- Uma linha quadrada fina e quase invisível está cortada ao redor da cadeira.
- Sentar na cadeira e prender as tiras faz com que o chão sob a cadeira baixe, descendo para 3.
3 - Covil do Basilisco
Monstro: Lagarto. Recuperando.
Um Basilisco dorme em um ninho construído sobre uma laje de parede no lado Leste da sala. No centro da sala, uma alta gaiola de vidro vai do chão ao teto. Uma longa corrente quebrada está presa à parede Sul.
- Basilisco: Recuperando-se após ter acabado de dar à luz uma nova ninhada de três ovos.
- Ela aquece seus ovos sentando-se sobre eles e não os deixará por muito tempo.
- Os ovos valem 1000po cada. Eles são volumosos e extremamente frágeis.
- Parede: A passagem Leste ainda é acessível, apesar de ter desmoronado. O Basilisco é grande demais para atravessar os escombros.
- Gaiola: Atua como um tubo de observação de 2, onde novos acólitos eram baixados na câmara para observar o Basilisco.
- Corrente: Uma vez usada para prender o Basilisco aqui.
Basilisco
10 PG, 1 Armadura, 12 FOR, 13 DES, 13 VON, mordida (d10)
- Lagartos longos e serpentinos que fazem ninhos nas profundezas da terra ou em silvas logo abaixo dos pés.
- Lutar contra um Basilisco sem encontrar seu olhar é difícil (qualquer ataque voltado para ele é prejudicado).
- Olhar: Um alvo encarando o Basilisco é lentamente petrificado, de baixo para cima, completamente congelado após três rodadas. Um antídoto pode ser preparado a partir das moelas do Basilisco. O reflexo da criatura é inofensivo.
4 - Cozinha
Armadilha: Envenena. Pisando.
O cadáver mirrado de um homem está esticado sobre um grande bloco de açougueiro. Uma arandela na parede Oeste, sobre a saída Oeste, queima com chamas azuis gêmeas. Armários abertos ficam na altura do joelho na parede Norte.
- Cadáver: Vestido com as Vestes Vermelhas do Caminho Carmesim. Parece morto há pelo menos duas semanas.
- Não há ferimentos ou marcas óbvias, exceto por uma crosta verde ao redor do lábio do homem.
- Ele carrega uma adaga branca feita de madeira petrificada (d8).
- Arandela: Passar por baixo das chamas libera um spray de gás venenoso na sala, causando d4 de dano de FOR a qualquer um próximo (salvamento para evitar perder a consciência).
- Armários: Vazios. A disposição dos armários e do bloco parece implicar que esta sala já foi uma cozinha comunitária.
- Um dos armários tem um fundo falso que pode ser pressionado, desativando a armadilha de gás venenoso por um minuto.
5 - Estudo
Saber: Estudo. Decoração.
Estantes envolvem cada centímetro de parede, suas prateleiras empoeiradas empilhadas com montes de livros. Um candelabro apagado pende do teto.
- Prateleiras: Apesar da falta de mobília, a sala parece que pode ter sido um escritório muito usado em algum momento.
- Livros: Intocados por décadas. Limpar a poeira das lombadas revela todo tipo de assunto.
- Quase todas as palavras em todos os livros foram censuradas em preto forte.
- Candelabro: Design incomum, vale 500po (quatro espaços, frágil).
- As velas (5 usos) ainda estão acessíveis (assumindo que possam ser alcançadas). Quando acesas, produzem cerca de 6 metros de escuridão que é impenetrável por luz não mágica. Elas foram colocadas aqui como um insulto final contra o antigo escritório.
6 - O Salão Fraturado
Especial: Fumaça. Ilusão.
Fumaça rodopiante preenche o ar em um tufão incessante de cinzas e brasas, obscurecendo as saídas. Um leve movimento é visível através da fumaça, bem como gritos ocasionais do lado Oeste da sala. O chão não é nivelado, com o lado Leste elevado trinta centímetros acima do Oeste.
- Fumaça: Mágica, não emite som ou cheiro e não pode ser dissolvida por meios normais. As saídas nesta sala estão obscurecidas.
- A porta perto do corredor SO contém a estátua quebrada de uma figura de manto (veja Basilisco, 3).
- Movimento: Soldados de manto engajados em combate corpo a corpo com oponentes invisíveis.
- Há sempre pelo menos 3 membros de qualquer Facção engajados em escaramuças aqui. Eles geralmente atacarão quaisquer formas que tentem atravessar a sala, mas são facilmente confundidos pela fumaça.
- Devido à fumaça, qualquer ataque dentro da sala é prejudicado.
- Chão: Partido quando o templo fraturou. Junto com a fumaça, a navegação nesta sala é extremamente difícil.
Cultista Druida
5 PG, 11 FOR, 12 DES, 8 VON, espada curta petrificada (d8)
- Veste um manto vermelho ou azul para indicar sua lealdade faccional. São, de outra forma, indistinguíveis.
7 - Relíquia Falsa
Armadilha: Esmaga. Interagindo.
Quatro pilares estão dispostos em um padrão quadrado ao redor de um bastão branco suspenso no ar.
- Pilares: Construídos do chão ao teto e feitos de madeira petrificada.
- O espaço entre os pilares é protegido por uma barreira mágica e impenetrável. Pelo menos dois pilares devem ser destruídos para que a barreira se dissolva.
- Se dois pilares adjacentes forem destruídos, a sala desmoronará sobre seus ocupantes (salvamento de DES ou receba 12 de dano de FOR).
- Bastão: Um fac-símile do Torna-Lenho encontrado em 9, mas carece de qualquer poder real.
8 - Ninho
Monstro: Insetoide. Escondendo.
O chão está fortemente quebrado, segmentado por ladrilhos elevados de piso petrificado. Grandes buracos estão espalhados pelo teto baixo. Não há saídas óbvias.
- Ladrilhos: Um labirinto de cacos quebrados. A saída Oeste está inteiramente obscurecida pelos ladrilhos.
- Buracos: Criados por um Horror Escavador.
- Se o grupo ignorar o teto, ele ataca o primeiro PJ que andar sob um buraco (ignore a PG).
- Um buraco no lado Oeste é, na verdade, um túnel de 9 metros levando até 9. Pequenos sulcos ao longo do túnel facilitam a escalada, desde que se consiga alcançá-los.
Horror Escavador
6 PG, 1 Armadura, 16 FOR, 11 DES, 4 VON, mordida (d10), esguicho de ácido (d8, explosivo)
- Enormes insetoides com múltiplas pernas e olhos pretos brilhantes. Subsistem de terra, raízes e carne.
- Escava logo abaixo das superfícies para emboscar criaturas desavisadas.
- Dano Crítico: O alvo perde uma parte do corpo. Role 1d6. 1: Cabeça, 2-4: Perna, 5-6: Braço.
9 - Sala do Espelho
Especial: Espelho. Abre.
Um espelho está pendurado em um trilho na parede Oeste. Um grande buraco está cavado no chão no lado Leste.
Trilho: Corre em um círculo completo ao redor da sala, permitindo que o espelho seja movido ao longo do trilho.
- Espelho: Se movido para a parede Norte, o reflexo revelará uma pequena alcova invisível no lado Sul.
- A alcova está escondida atrás de um pedaço de parede que, de outra forma, seria ilusório. Escondido dentro está o Torna-Lenho.
- Se danificado, o espelho explodirá (d6 de dano de FOR a qualquer um próximo). A vítima fica privada, e seus cortes não cicatrizam até que tenham deixado o templo.
- Buraco: Túnel para 8 (9 metros).
Torna-Lenho
- Um bastão branco feito de madeira polida. Tocar o bastão em qualquer planta viva a petrifica. 3 Cargas.
- Recarga: Queime o bastão em chamas fortes por um dia e uma noite. Despeje as cinzas em água pura de nascente. O bastão se reformará.
